


经过PWMIC控制开关管的导通与否,再合作二级侧的二极管和电容,即可得到安稳DC电压的输出。Ui为含有必定沟通成份的直流电压,由开关功率管斩波和高频变压器降压,将储存于在变压器的能量传递给次级侧,转化成所需电压值的方波,最终再将这个方波电压经整流滤波变为所需要的直流电压。此外改动变压器初、次级的圈数,就可以得到想要的DC电源。PWM控制电路是这类开关电源的中心,它经过取样反馈闭环回路,调整高频开关元件的开关时间份额即占空比,以抵达安稳输出电压的意图。
图1-1反激式开关电源典型电路结构
由于高频变压器的磁芯仅作业在磁滞回线的一侧,并且只要一个输出端,而MOS开关功率管导通时,次级整流二极管截止,电能就储存在高频变压器的初级电感线圈中;当MOS功率管关断时整流二极管导通,初级线圈上的电能传输给次极绕组,并经过次级整流二极管输出,故称之为单端反激式。
第一节开关电源的搅扰特性及其克制计划
开关电源尽管具有许多长处并得到广泛的运用,但由于它具有严重的射频搅扰,在线性电路中的运用一向遭到很大的约束。开关电源是把工频沟通整流为直流后,再经过开关变为高频沟通,这以后再整流为安稳直流的一种电源,这样就有工频电源的整流波形畸变发生的噪声与开关波形发生的噪声。在输入侧泄露出去就表现为传导噪声和辐射噪声,在输出侧泄露出去就表现为纹波。一同外部噪声会进到电子设备中,而供应负载的电源噪声也会泄露到外部。若电源线中有噪声电流经过,电源线就适当于天线向空中辐射噪声。而这些噪声都会影响设备的正常作业。要想使其得到更广泛的运用,满足电磁兼容性的有关目标,就需要有效地克制开关电源的搅扰。
杂讯搅扰的途径有两种,即传导搅扰与辐射搅扰。以下别离对两种搅扰的特性与克制计划做一介绍。
1.1传导搅扰及其克制计划
从导线传入的搅扰称为传导搅扰,其搅扰能量经过导电体进行传达,开关电源的输入、输出引线都是传导搅扰的前言。
开关电源发生的搅扰会沿电源引线进入电网,污染电网,使同一电网的电子设备遭到搅扰。一同电源的输出线还将把搅扰噪声传递给负载,使作为电源负载的电子设备直接遭到搅扰,当这种搅扰起伏若大到必定程度,会影响线性电路和一些小信号电路的正常作业。
由于传导搅扰首要是经过输入输出引线进行传达,因而相对来说传导搅扰的克制要容易些,首要计划是加接输入输出滤波器。
在开关电源的输入侧要介入电容与电感构成的滤波器,用于克制沟通电源发生的EMI,而该滤波器也称为电磁兼容(EMI)滤波器。其电路如图2-1所示。
图2-1输入端抑制传导搅扰电路(EMI)
该滤波器是一典型的低通滤波器,使开关电源发生的一些高频脉冲搅扰经过它后得到极大的衰减,能较好的滤除来源于电网或者传入电网的搅扰,使其契合FCC、CE、VDE等规范。
图中L901、L902为共模扼流圈,它是绕在同一磁环上的两只独立的线圈,圈数相同,绕向相反,在磁环中发生的磁通互相抵消,磁芯不会丰满,首要克制共模搅扰,感值愈大对低频搅扰克制效果愈佳。这样绕制的滤波电感克制共模搅扰的功能大大提高。L901、L902别离选择感值为2.OmH和15mH的共模扼流圈。
c901、C902为共模电容,首要克制差模搅扰,即前方和零线别离与地之间的搅扰。电容值愈大对低频搅扰克制效果愈好,在这里选用102PF/250V。
c903、C904为差模电容,首要克制共模搅扰,即克制前方和零线之间的搅扰。电容值愈大对低频搅扰克制效果愈佳,在这里选用0.47uF/300V。有时为了下降成本也可将C904省去。
图中CN901为插座,接电网电压。F901为保险丝,电路中选用了规范为2A/250V的保险丝,它在高压时熔断,可避免设备在突发的高压时引起的损坏。NR901为负温度系数热敏电阻,开机瞬间温度低,阻抗大,避免电流对回路的浪涌冲击。常温下其规范为5A/52。R9o1、R902敌对搅扰电容起泄放效果,可于关机后敏捷消耗掉C903储存的电能,避免带电损耗元件。它们的规范都为1MQ,一般选用金属釉材料。
对输出端的搅扰克制,首要也是靠高频滤波器,电路图如下所示。
输出端克制传导搅扰电路
滤波电感由于作业在直流大电流状态下,磁芯在较大的磁场强度下作业,简略包括,一旦丰满,电感即失掉滤波效果。因而有必要选用丰满磁场强度很大的恒u磁心,如铁镍钼磁粉芯等金属磁芯。
由于输出搅扰的频谱适当丰厚,从几十赫兹到几十兆赫兹均含分量。由于在高频的情况下,滤波电容等效由纯电容(C)、等效串联电阻(RES)和等效串联电感(LES)构成的串联电路。在作业频率f超越电容器的自谐振频率fr时,电容器就起到电感的效果。值大的滤波电容对低频搅扰比较灵敏,相反,值小的滤波电容吸收高频搅扰的效果比较好。因而不能光选用大电解电容滤波C916,还有必要加接自谐振频率很高的陶瓷电容器C917。
此外,输出搅扰的起伏还与PCB板的布线有很大联络,不合理的布线往往会使搅扰起伏大几倍,尤其是接地址的组织特别重要。
1.2辐射搅扰及其克制计划
从空间传入的搅扰称为辐射搅扰,一般是指耦合搅扰,即搅扰能量经过空间介质进行近场感应。由于开关电源一般作业在低压大电流情况下,因而磁场搅扰大于电场搅扰。主要由开关变压器的漏感、开关功率管在开关转化时的大电流脉冲、开关二极管反向恢复的硬特性等引起。
辐射搅扰的克制主要靠屏蔽。对电场可选用导电良好的材料,而磁场屏蔽则应选用导磁率较高的材料。在本文中就不作详细论述。
克制搅扰最有用的方法,是尽量削减搅扰源的搅扰能量。对开关电源变压器要削减其漏感,并选择开关参数优秀的晶体管和软恢复的开关二极管。
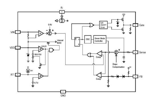
脉宽调制控制器SG6841
2.1PWM控制器SG6841简介
现在,开关电源的集成化与小型化已成为实践,前期的PWMIC大多选用UC384X系列
(如UC3842、UC3843),但由于新产品越来越积体化及环保和安规要求越来越严苛的趋势下,出现了384XG及684X等具有GreenFunction的IC。GreenFunction为环保功用的意思,亦称之为BlueAngel,其要求是在满载70W以下的电源产品,当负载没有输出功率的情况下,输入电源仍照常供应时,电路耗费功率必需小于1W以下。欧系的InfineonCoolsetICE2AXXX及ICE2BXXX系列不只具有GreenFunction,并且把以往外加的功率开关集成在8DIP的IC内,以节约空间和制作流程。
SG6841是由SystemGeneral崇贸科技开发的一款高功用固定频率电流方式控制器,专为离线和DC一DC变换器运用而规划。它归于电流型单端PWM调制器,具有管脚数量少、外围电路简略、安装调试简练、功用优良、价格低廉等长处,可精确地控制占空比,完结稳压输出,还具有低待机功耗和很多保护功用,所以,为规划人员供应只需最少的外部元件就能获得本钱效益高的解决计划,在实践中得到广泛的运用。SG6841有下列功用特征:
1.在无负载和低负载不时,PWM的频率会线性下降进入待机方式以完结低功耗,一起供应安稳的输出电压。
2.由于选用BiCMOS,发起电流和正常作业电流削减到30uA和3mA,因而可大大提高电源的转化功率。
3.SG6841是固定频率的PWM控制器,它的作业频率经过一个外接电阻来决定,改动电阻值可轻易改动频率。
4.内建同步斜率补偿电路,可保证接连作业方式下电流回路的安稳性。
5.内建电压补偿电路可在一个较大的AC输入范围内完结功率约束控制,并供应过载、短路保护功用。此外,还设有低电压确定(UVLO)功用,使作业更安稳、牢靠。
6.可经过外接一个负温度系数热敏电阻(NTCR)来传感环境温度以完结过温保护,也可利用该功用完结过压保护。
7.具有图腾柱(即推拉输出电路)输出极,可完结杰出的EMI。其最大输出电压钳位在18V。
常见的SG6841有8脚DIP和SO两种封装,其各引脚功用别离如下所示:
1.GND:接地。
2.FB:反响电压输入端。用于供应PWM调节信息,PWM占空比就是由它控制。
3.Vin:发起电流输入端。SG6841开端作业必须在该端要供应一个发起电压。
4.RI:参看设置端。经过连接一个电阻接地来为SG6841供应一个安稳的电流,改动电阻阻值将改动PWM的频率。
5.RT:温度保护端。该端输出一个安稳的电流。在该端接一NTCR接地来传感温度,当该端电压下降到必定值时会发起过温保护。在本规划中,该功用被用于高压保护。
6.Sense:电流传感端。当该端电压抵达一个阈值时芯片会中止输出,从而完结过流保护。
7.VDD:电源供电端。
8. Gate:PWM脉冲输出端。图腾柱(即推拉输出电路)输出极驱动功率开关管。
SG6841内部框图
2.2SG6841内部结构与作业原理
1.振动器
SG6841的PWM频率规模为50KHz~10OKHz。RI端经过衔接一个电阻Ri接地来为SG6841供给一个安稳的电流,改动电阻阻值将改动PWM的频率。
由IC内部放置电容CTB的充放电産生振动波形,其上下限般定在2.7V舆1.1V,如图三所示。常踞振动电原VSAW大於2.7V,比较器CA1的翰出凹凸芈位,Vpulse高高维位,Ql截止。比较器CA2的翰出高高谯位,Q2尊通,CTB放电。营VSAW小於1.1V,CA2的翰出凹凸隼位,CA1的翰出刹高隼位,Vpulse凹凸维位,Ql接通,Q2截止,CTB充电。藉由外加电阻RI舆参阅电厘VR可以産生一倜参阅电流IR,而踞茜波的充电电流是IC内部很小的电流:
在本设计中,取Ri=24k,SG6841的PWM频率为70.42kHz。1)
欠压确定
SG6841选用了欠压确定比较器来保证输出级被驱动之前,集成电路已彻底可用。欠压确定回路其实质是一个滞回比较器,以避免在经过它们各自的门限时发生过错的输出动作。它的开启电压为16V,封闭电压为10V。在启动过程中,比较器反向输入端为16V,当VDD<16V时,比较器输出为低电平,SG6841无法工作。当VDD升到16V时,欠压确定器输出为高电平,SG6841正常工作,一起MOS管导通,使比较器反向输入端为10V。当VDD下降至10V时,欠压确定器的输出回到低电平,整个电路中止工作.SG6841的7脚端设置了一个32V的齐纳二极管,保证内部电路必定工作在32V以下,以防电压过高损坏芯片。
输出部分
上一篇:浅谈微机中的开关电源
下一篇:开关电源的起动电路设计介绍


