网站导航
0577 - 6265 7919
当前位置:主页 > 新闻中心 > 开关电源三种限流方案的分析介绍
开关电源三种限流方案的分析介绍
时间:2021-05-15 08:37:20 点击次数:4922

开关电源如今早已广泛应用于军用和民用电子设备,为习惯各种环境的需求,对军用和民用电子设备的开关电源稳定性提出更高要求,为了提高开关电源的稳定性一定要合理规划防护电路,限流电路便是防护电路之一,它是专注于开关电源对电源和功率器件的一种保护

开关电源所输入的220V交流电压,先经过桥式全波整流,然后经过容量较大的电容器进行滤波,在接通交流电压前,滤波电容器上的电压为零,在开机滤波电容器充电电流很大,这一会儿相当于短路,再加上次级整流后滤波电容器的充电和负载用电,冲击电流就更大。为了处理开机一会儿冲击电流过大问题,一般在滤波电容器前串联一个电阻,这样对较大的冲击电流起到一定的约束作用,该电阻称为"限流电阻"。为了达到较好的限流作用,这里介绍三类实践经验所得的开关电源限流方案

 

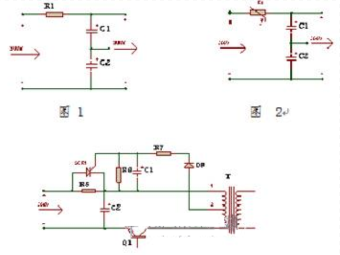
开关电源的三种限流方案电路示意图

 

1、固定电阻限流方案

固定电阻限流方案电路图如图1所示,其间C1C2是较大容量的滤波电容器,R1就是限流电阻,限流电阻的阻值一般在2~50Ω不等,在开机的一会儿,由于滤波电容器C1C2的充电电流很大,故在限流电阻R1上有较大的电压降,所以滤波电容器的充电电流会遭到一定的限制,而在电路正常作业时电流较小,故在限流电阻R上的电压降也较小,所以不会影响开关电源正常作业。这种限流方案的缺点是,在限流电阻上会糟蹋一定的能量。为了使限流电阻可以承受较大电流的冲击,一般都选用功率较大的电阻。用固定电阻限流的办法,也可以把电阻串联在整流前的交流电路中。固定电阻限流,在小功率开关电源顶用的比较多,由于小功率开关电源的滤波电容器的容量较小,开机一会儿它的冲击电流也就校它在正常作业时的电源电流也比较小,故在限流电阻上能量丢失也就小,在电源中发生的热量也很校

2、负热敏电阻限流方案

负热敏电阻限流方案的简化图如图2所示,其间C1C2是较大容量的滤波电容器,电阻Rt就是"负温度系数热敏电阻",简称"负热敏电阻",负热敏电阻的阻值是跟着温度的改变而改变,它是跟着温度升高而阻值变小的一种电阻。它与固定电阻限流不同的是,在常温下开机前负热敏电阻Rt的阻值比较大,大约有5Ω~10Ω,而在开机的一会儿,滤波电容器的充电电流就要遭到负热敏Rt的限制,开机后,由于负热敏电阻Rt中有了电流,使其温度升高,这样热敏电阻Rt的阻值就要下降,当电路中的电流稳定后, 负热敏电阻Rt的阻值降低到约有1Ω左右,这样在负热敏电阻Rt上耗费的能量,要比用固定电阻限流耗费的能量小得多,负热敏电阻也可以串联在整流前的交流电路中。运用负热敏电阻限流的开关电源,在每次关机后,不要立刻开机,最好要等30秒钟今后再开机,只要等负热敏电阻Rt温度降低后,它的阻值才干增加上去,然后再次开机时才干起到限流的效果。这种限流方案,一般用在功率稍大一些的开关电源中(200W~300W,通常在现行的电脑和显示器中都选用这种办法。在功率较大的开关电源中,滤波电容器的容量就要用的要大些,在开机瞬间冲击电流也要大一些,所运用限流电阻的阻值也要大一些,但在正常作业时,希望限流电阻的阻值越小越好,这样在限流电阻上能量丢失就小,提高了电源的效率,降低了电源的温度。

 

3、用可控硅短路限流电阻限流方案

3所示为用可控硅短路限流电阻限流方案电路图。其间C1是容量较大的滤波电容器,R5是限流电阻。在开机一会儿,可控硅SCR由于没有触发信号而没有导通,这样限流电阻R5起到了限流的效果。当逆变管Q1在截止时,开关变压器T绕组W121就有正脉冲输出,这个正脉冲二极管D9整流,经过电阻R7和电容器C1滤波变成直流电有满足的限流时刻,当C1的电压上升稍慢一些,推延可控硅导通时刻,保证有满足的限流时刻,当C1两头电压上升到0.7V时,就能触发可控硅使之导通,然后短路了限流电阻R5,这时可控硅两头还有约1V左右的电压降,限流电阻R5中还有一小部分的散热片。如果电源发生毛病,不能启动,可控硅就不能导通,时刻稍长一些限流电阻必定要被焚毁的,这是用可控硅电路的不足之处。图中的电阻R6是必不可少的开释电阻,它的效果是在关机后,电容器C2上的电压要通过电阻R6放掉,这样才干保证在下一次开机一会儿,可控硅保证有满足的延迟时刻再导通。运用这种电源应注意在关机后不要立刻开机,要等15秒今后再开机。

用可控硅短路限流电阻的办法,一般要用在功率大一些的开关电源中,限流电阻的阻值和功率都要选的大一些,使之能经得起大电流的冲击,不然因经不起大电流冲击而焚毁。

 

本文总结3种实践可行的限流方案,其间固定电阻限流方案可用于小功率开关电源中,负热敏电阻限流方案和可控硅短路限流方案用于功率较大的开关电源中。电子专业技术人员可以根据实践的开关电源电路选择适宜的限流方案

 

回顶部
点击交谈
0577 - 6265 7919